
No Hope
Description
Led a group of 6 students to make a Bunker-style, planet simulation game for IndieCade's Climate Jam 2025, focusing on Game Design, Project Management, and Prototyping.
Duration
Engine
3 weeks
Unity
Genre
Arcade, Simulation
Platform
PC
Position
Early Planning
-
Directed and co-designed overall gameplay loop & System
-
Documented Resource System and GDD
GDD
Technical Design
-
Event System Design
-
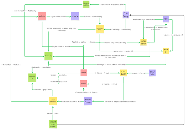
Architected the overall Event System, establishing how major(global) and minor(city-scale) events trigger, resolve, and influence gameplay progression.
-
Balanced pacing by designing time limits, sub-event chains, and cooldowns between events to create dynamic player experiences.
-
Created an Event Log system that displays player actions and results on the bottom left to give gameplay depth
-
-
Resource Management
-
Developed a Global / Local Mode framework for resource tracking and management, allowing players to manipulate planetary-scale consequences alongside localized city-scale actions.
-
Balanced pacing by designing time limits, sub-event chains, and cooldowns between events to create dynamic player experiences.
-
Created an interconnected resource system where variables influence each other based on real-world environmental and societal relationships, adding depth and realism to gameplay.
-

-
Developer Tools
-
Developed an Event Creation Tool system to streamline workflow for other designers.
-
Enabled clear tracking, debugging, and iteration on event outcomes with modular, reusable structures.
-
Prophet Station
Ozone Station
-
Gameplay Stations
-
Designed and implemented the Prophet Station, themed around sending a 'prophet' down to humanity to send a chosen message, influencing future gameplay
-
Designed and implemented the Ozone Station, integrating environmental mechanics and feedback loops tied to planetary habitability.
-

In the end, No Hope was recognized at IndieCade’s Climate Jam 2025, where our team placed 2nd overall and took home Best Art among over 50 teams and 34 entries. It was a rewarding confirmation that the systems we built not only worked but resonated with players and judges alike.

